Architecture prospect
The general ledger journal is one of the most important ways to do ledger entries in 365FO, but the aim of this article is not to discuss if it’s appropriate or not to use it because it requests a deep-dive analysis (we need an entirely book for that).
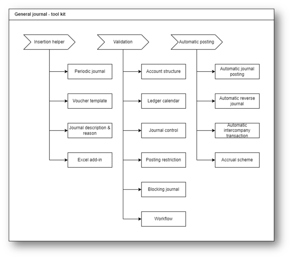
It’s to provide a description of the prêt-à-porter tool kit. In the end, for whatever reason, we decided to use the general ledger journal; we will explore the tools that D365FO gives us to help in our work. There are fundamentally three types of helping provided by the system:
- Insertion helper: Give us a hand when we insert the data in the system. For example, is it possible to create a voucher template or periodic journal to recover the recurring entries;
- Validation: Helping us with the validation of the data and prevent errors before we go ahead with the posting;
- Automatic posting: automatically post the transaction based on the configuration inserted on the journal;
Solution D365FO
Below is the list of the tools available. Inside each one, we can find an article with a deeper description of the user requirements and the solution proposed by D365FO. As a tool kit, feel free to consult the article based on your need:

| Name | Description | Link |
| Insertion helper | ||
| Periodic journal | Creation of a recurrent general journal entry scheme to reuse periodically | https://daxmsdynamics365.wordpress.com/2024/04/24/periodic-journal/ |
| Voucher template | Save the voucher registered for reuse in other registrations. | https://daxmsdynamics365.wordpress.com/2024/04/24/journal-template-registration/ |
| Journal description & reason | Insertion of preferred description and reason to clarify the entry meaning | https://daxmsdynamics365.wordpress.com/2024/06/07/journal-description-reason/ |
| Excel add-in | Excel integration to massively add, modify or delete the entry | https://daxmsdynamics365.wordpress.com/2024/06/11/general-journal-excel-add-in/ |
| Validation | ||
| Account structure | Check the validation or combination between the main account and the financial dimension. The setup is shared across the journals. | Coming soon [touch accounting model] |
| Ledger calendar | Check if we can go ahead with the registration for our general entry. The period authorization touches all the journals. | https://daxmsdynamics365.wordpress.com/2024/06/01/ledger-calendar-management/ |
| Journal control | Check the account and financial value that we are authorized to insert into our specific journal. The check is not shared; it’s based on the configuration journal | https://daxmsdynamics365.wordpress.com/2024/05/28/journal-control/ |
| Posting restriction | Check if the use to create and post the journal is the same. The check is not shared, it’s based on the configuration journal. | https://daxmsdynamics365.wordpress.com/2024/05/28/posting-restriction/ |
| Blocking journal | Block and set them as a private journal to specific users. The check is not shared; it’s based on the configuration journal. | https://daxmsdynamics365.wordpress.com/2024/06/01/blocking-journal/ |
| Workflow | Workflow to authorize the journal posting. The configuration of the workflow is different journal by journal. | https://daxmsdynamics365.wordpress.com/2024/06/08/general-ledger-workflows/ |
| Automatic posting | ||
| Automatic journal posting | Automatically post the journal. | https://daxmsdynamics365.wordpress.com/2024/04/23/automatic-journal-posting/ |
| Automatic reverse journal | Automatically reverse the entry on a fine date. Used for example for the fast-closing transaction | https://daxmsdynamics365.wordpress.com/2024/04/23/automatic-journal-posting/ |
| Automatic intercompany transaction | Automatically post the general ledger intercompany transaction. | https://daxmsdynamics365.wordpress.com/2024/06/07/intercompany-accounting-journal/ |
| Accrual scheme | Utilization of an accrual scheme to automatically calculate and allocate journal lines throughout the time. | https://daxmsdynamics365.wordpress.com/2024/06/07/accrual-scheme/ |

Leave a comment